社会科学院
首 页
院况简介
现任领导
机构设置
专家学者
社科党建
网站公告
学者视点
研究成果
邮箱登陆
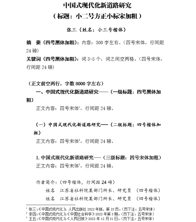
第二十五届全国社科院院长论坛会议论文格式要求
发布时间:2022-09-07 来源:
下载:
第二十五届全国社科院院长论坛会议论文格式要求.docx
社科院